看護部のご紹介


 三川内病院は佐世保市(長崎県)の東部地域の方々に医療、介護、福祉を提供しています。

 職員は佐世保市内、波佐見町、川棚町、西海市、有田町、伊万里市などから通勤しており、特徴はどの部門のスタッフ間でもコミュニケーションがとりやすく、病院全体が温かい雰囲気であることです。

 また、子育て中の方にも働きやすいと思っていただけるような、お互いを思いやり助け合う職場環境作りにも取り組んでいます。病院全体で職場の心理的安全性を大切にし、ハラスメントの予防に取り組んでいます。

 当院が地域から求められていることは多く、その中で看護部としては患者さんや家族にいつも安心していただくための対応ができるような人材育成を今後も継続していきたいと思っています。

一般病棟


 三川内病院全55床のうち一般病棟は24床(うち急性期一般病床15、地域包括ケア病床9)の

内科、外科、整形外科の混合病棟です。急性期から回復期まで、また慢性期や終末期の患者さんも受け入れています。

 一般病棟の入院患者さんの1日を大切に思い、治療と並行して早期からのリハビリを行います。また、急性期の治療後もリハビリの継続や在宅復帰のための準備が必要な方のために、地域包括ケア病床で退院支援にチーム医療で取り組んでいます。

 特に当院の行動指針である「共感」することに重点をおき、患者さんお一人お一人はかけがえのない大切な人であるとの気持ちで優しく寄り添い、全ての方に温かい看護の提供を実践しています。

 看護師は、病棟業務に加え二次救急受け入れや内視鏡検査介助も行っており、様々な診療科の対応経験ができます。院内勉強会だけでなく興味がある院外勉強会や研修参加も奨励しています。スタッフは幅広い年齢層でお互い助け合い、子育て中の看護師も多く家庭と仕事を両立し生き生きと働いています。笑顔の多い明るい職場で共に成長しています。

療養病棟


 医療療養病棟31床で、急性期治療の後も長期の医学的治療が必要な患者さんを受け入れています。主に在宅や施設では難しい、特定疾患をお持ちの方、摂食困難な方にリハビリを受けていただきながら、必要に応じて点滴治療、酸素吸入や吸引処置、経管栄養(胃ろう、腸ろう)の管理などを行っています。

 他の医療機関や施設との連携を大切にし、できる限り患者さんやご家族が望む環境で患者さんに穏やかに過ごしていただけるように寄り添う看護を心がけています。

 当院は看護師とケアワーカー(看護補助者)がお互い助け合い、楽しく働ける環境です。

外来


 三川内病院の外来部門は、温かい雰囲気で気軽に相談できる地域に密着した外来です。

業務内容は、外来診療時の介助、検査・注射の実施、健診、訪問診療・往診の補助、救急外来、発熱外来です。いろいろな経験を持つ職員が得意分野の知識・技術を活かし、他部署とも連携して対応します。

 忙しい中でも患者さんの名前と顔を忘れず笑顔で対応し、診察や検査を安心して受けていただけるようにしています。

看護部体制


勤務体制

病棟勤務

●一般病棟24床(うち地域包括病床9床)10:1看護  看護師のみ

●療養病棟(医療型)31床 20:1看護  看護師、看護助手

 

2交代勤務

■日勤  8:30~17:30 (休憩60分)

※看護師 遅出勤務あり

 9:30~18:30(各病棟1名/日)

※看護助手 早出勤務、遅出勤務あり

 早出 7:30~16:30(1名/日)

 遅出 9:30~18:30(1名/日)

■夜勤  16:00~9:00

 

外来勤務

 8:30~18:00(休憩90分)

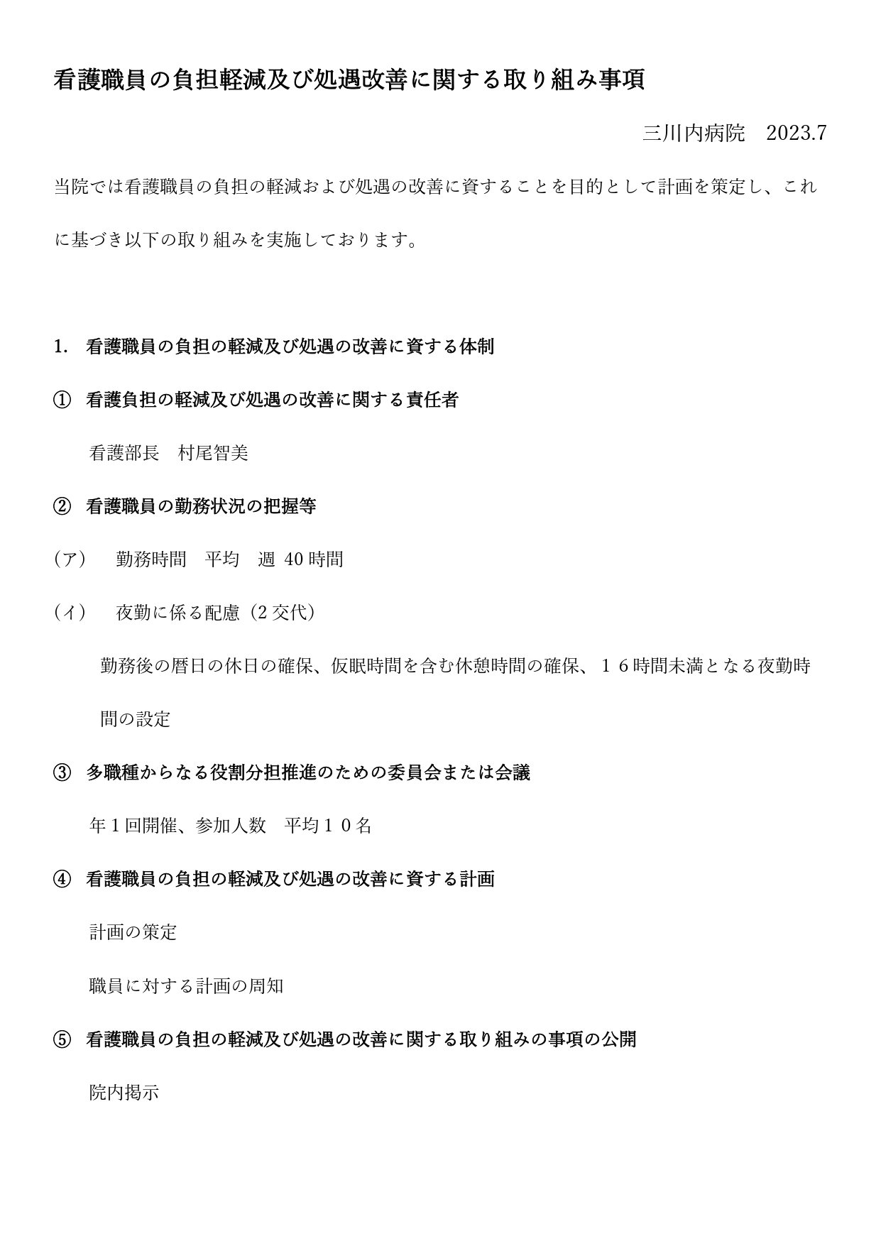
看護職員の負担軽減及び処遇改善に関する取り組み事項

 

当院では、厚生労働省が取り組んでいる「働き方改革」に則り、看護職の処遇改善のための取り組みを行っています。

これからも「患者さんに信頼される医療」が提供できるよう、職員が協力し合い取り組んでまいりますので、ご理解、ご協力のほど、よろしくお願いいたします。

 

【 取り組み事項 】

 

1.看護職員の負担軽減及び処遇改善に関する多職種からなる委員会の設置

  年1回 各部署の代表者と看護部長からなる会議を開催

 

2.看護職員の勤務状況の把握

  勤務時間週40時間 残業時間と内容の把握

  夜勤に係わる配慮(2交代制勤務)

  

3.看護職員の負担軽減及び処遇改善に関する取り組み事項の公開

  ホームページに掲載 病院内に提示