看護職員の負担軽減及び処遇改善に関する取り組み事項

 

当院では、厚生労働省が取り組んでいる「働き方改革」に則り、看護職の処遇改善のための取り組みを行っています。

これからも「患者さんに信頼される医療」が提供できるよう、職員が協力し合い取り組んでまいりますので、ご理解、ご協力のほど、よろしくお願いいたします。

 

【 取り組み事項 】

 

 

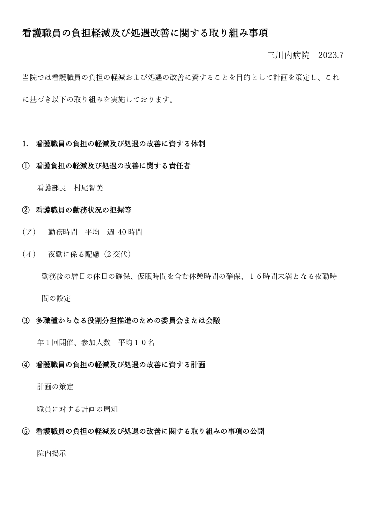
1.看護職員の負担軽減及び処遇改善に関する多職種からなる委員会の設置

 

  年1回 各部署の代表者と看護部長からなる会議を開催

 

 

 

2.看護職員の勤務状況の把握

 

  勤務時間週40時間 残業時間と内容の把握

 

  夜勤に係わる配慮(2交代制勤務)

 

  

3.看護職員の負担軽減及び処遇改善に関する取り組み事項の公開

 

  ホームページに掲載 病院内に提示

 

詳細は以下をご覧下さい。